PRJEB1986: zebrafish developmental stages transcriptome
| Gene Symbol | Gene ID | Gene Info |
|---|---|---|
|
zfhx3a
|
ENSDARG00000073944 | si_ch73-386h18.1 |
|
zfhx4
|
ENSDARG00000075542 | zinc finger homeobox 4 |
|
zfhx3
|
ENSDARG00000103057 | zinc finger homeobox 3 |
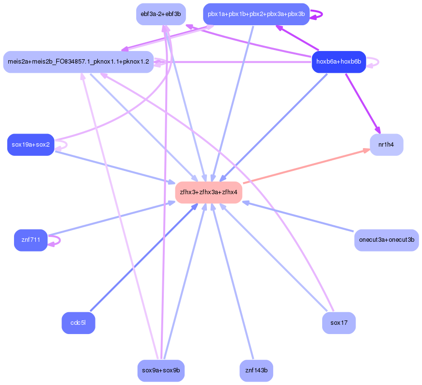
| Gene | Promoter | Pearson corr. coef. | P-value | Plot |
|---|---|---|---|---|
| zfhx3 | dr11_v1_chr7_-_68373495_68373495 | 0.34 | 1.5e-01 | Click! |
| zfhx4 | dr11_v1_chr24_-_23320223_23320223 | 0.30 | 2.2e-01 | Click! |
| si:ch73-386h18.1 | dr11_v1_chr18_+_6054816_6054816 | -0.12 | 6.2e-01 | Click! |
| Promoter | Log-likelihood | Transcript | Gene | Gene Info |
|---|---|---|---|---|
| chr5_-_30620625 | 2.70 |
ENSDART00000098273
|
tcnl
|
transcobalamin like |
| chr4_+_18804317 | 2.56 |
ENSDART00000101043
|
slc26a3.2
|
solute carrier family 26 (anion exchanger), member 3, tandem duplicate 2 |
| chr20_-_40754794 | 1.85 |
ENSDART00000187251
|
cx32.3
|
connexin 32.3 |
| chr22_+_20720808 | 1.83 |
ENSDART00000171321
|
si:dkey-211f22.5
|
si:dkey-211f22.5 |
| chr22_-_294700 | 1.49 |
ENSDART00000189179
|
CABZ01079179.1
|
|
| chr20_-_40755614 | 1.40 |
ENSDART00000061247
|
cx32.3
|
connexin 32.3 |
| chr20_-_40750953 | 1.05 |
ENSDART00000061256
|
cx28.9
|
connexin 28.9 |
| chr5_-_44829719 | 1.04 |
ENSDART00000019104
|
fbp2
|
fructose-1,6-bisphosphatase 2 |
| chr5_-_65158203 | 0.98 |
ENSDART00000171656
|
sh2d3cb
|
SH2 domain containing 3Cb |
| chr1_-_14233815 | 0.96 |
ENSDART00000044896
|
camk2d2
|
calcium/calmodulin-dependent protein kinase (CaM kinase) II delta 2 |
| chr3_+_40170216 | 0.95 |
ENSDART00000011568
|
syngr3a
|
synaptogyrin 3a |
| chr3_-_28120092 | 0.94 |
ENSDART00000151143
|
rbfox1
|
RNA binding fox-1 homolog 1 |
| chr5_+_28797771 | 0.93 |
ENSDART00000188845
ENSDART00000149066 |
si:ch211-186e20.7
|
si:ch211-186e20.7 |
| chr8_-_18042089 | 0.93 |
ENSDART00000132596
|
dio1
|
iodothyronine deiodinase 1 |
| chr23_+_20689255 | 0.92 |
ENSDART00000182420
|
usp21
|
ubiquitin specific peptidase 21 |
| chr13_+_27314795 | 0.90 |
ENSDART00000128726
|
eef1a1a
|
eukaryotic translation elongation factor 1 alpha 1a |
| chr6_+_30456788 | 0.90 |
ENSDART00000121492
|
FP236735.1
|
|
| chr20_+_31076488 | 0.89 |
ENSDART00000136255
ENSDART00000008840 |
otofa
|
otoferlin a |
| chr7_+_20587506 | 0.85 |
ENSDART00000172416
ENSDART00000170633 |
si:dkey-19b23.7
|
si:dkey-19b23.7 |
| chr3_+_50312422 | 0.83 |
ENSDART00000157689
|
gas7a
|
growth arrest-specific 7a |
| chr1_-_14234076 | 0.82 |
ENSDART00000040049
|
camk2d2
|
calcium/calmodulin-dependent protein kinase (CaM kinase) II delta 2 |
| chr5_+_9382301 | 0.82 |
ENSDART00000124017
|
ugt2a7
|
UDP glucuronosyltransferase 2 family, polypeptide A7 |
| chr18_-_16181952 | 0.82 |
ENSDART00000157824
|
slc6a15
|
solute carrier family 6 (neutral amino acid transporter), member 15 |
| chr18_+_15644559 | 0.81 |
ENSDART00000061794
|
nr1h4
|
nuclear receptor subfamily 1, group H, member 4 |
| chr5_+_28848870 | 0.79 |
ENSDART00000149563
|
zgc:174259
|
zgc:174259 |
| chr5_+_28830643 | 0.79 |
ENSDART00000051448
|
serpina7
|
serpin peptidase inhibitor, clade A (alpha-1 antiproteinase, antitrypsin), member 7 |
| chr17_+_9310259 | 0.77 |
ENSDART00000186158
ENSDART00000190329 |
NPAS3
|
neuronal PAS domain protein 3 |
| chr25_-_35599887 | 0.76 |
ENSDART00000153827
|
clpxb
|
caseinolytic mitochondrial matrix peptidase chaperone subunit b |
| chr16_-_46645396 | 0.74 |
ENSDART00000131485
|
tmem176l.2
|
transmembrane protein 176l.2 |
| chr21_+_9689103 | 0.70 |
ENSDART00000165132
|
mapk10
|
mitogen-activated protein kinase 10 |
| chr16_-_44127307 | 0.70 |
ENSDART00000104583
ENSDART00000151936 ENSDART00000058685 ENSDART00000190830 |
zfpm2a
|
zinc finger protein, FOG family member 2a |
| chr25_+_24291156 | 0.69 |
ENSDART00000083407
|
b4galnt4a
|
beta-1,4-N-acetyl-galactosaminyl transferase 4a |
| chr5_+_28830388 | 0.68 |
ENSDART00000149150
|
serpina7
|
serpin peptidase inhibitor, clade A (alpha-1 antiproteinase, antitrypsin), member 7 |
| chr21_-_13123176 | 0.68 |
ENSDART00000144866
ENSDART00000024616 |
fam219aa
|
family with sequence similarity 219, member Aa |
| chr22_-_38480186 | 0.67 |
ENSDART00000171704
|
soul4
|
heme-binding protein soul4 |
| chr6_-_40058686 | 0.67 |
ENSDART00000103240
|
uroc1
|
urocanate hydratase 1 |
| chr23_+_13375359 | 0.66 |
ENSDART00000151947
|
ZNF512B
|
si:dkey-256k13.2 |
| chr17_-_30975707 | 0.65 |
ENSDART00000138346
|
evla
|
Enah/Vasp-like a |
| chr25_+_28679672 | 0.64 |
ENSDART00000139965
ENSDART00000134072 |
cnot2
|
CCR4-NOT transcription complex, subunit 2 |
| chr1_-_15797663 | 0.62 |
ENSDART00000177122
|
SGCZ
|
sarcoglycan zeta |
| chr11_+_29770966 | 0.62 |
ENSDART00000088624
ENSDART00000124471 |
rpgrb
|
retinitis pigmentosa GTPase regulator b |
| chr23_+_45200481 | 0.61 |
ENSDART00000004357
ENSDART00000111126 ENSDART00000193560 ENSDART00000190476 |
psip1b
|
PC4 and SFRS1 interacting protein 1b |
| chr5_+_28849155 | 0.60 |
ENSDART00000079090
|
zgc:174259
|
zgc:174259 |
| chr8_+_10339869 | 0.58 |
ENSDART00000132253
|
tbc1d22b
|
TBC1 domain family, member 22B |
| chr8_-_20230559 | 0.57 |
ENSDART00000193677
|
mllt1a
|
MLLT1, super elongation complex subunit a |
| chr3_+_29714775 | 0.56 |
ENSDART00000041388
|
cacng2a
|
calcium channel, voltage-dependent, gamma subunit 2a |
| chr17_+_8212477 | 0.55 |
ENSDART00000064665
|
slc18b1
|
solute carrier family 18, subfamily B, member 1 |
| chr6_-_48473694 | 0.54 |
ENSDART00000154237
|
ppm1j
|
protein phosphatase, Mg2+/Mn2+ dependent, 1J |
| chr22_-_34551568 | 0.50 |
ENSDART00000148147
|
rnf123
|
ring finger protein 123 |
| chr19_+_14573998 | 0.49 |
ENSDART00000022076
|
fam46bb
|
family with sequence similarity 46, member Bb |
| chr17_+_2162916 | 0.49 |
ENSDART00000103775
|
pak6a
|
p21 protein (Cdc42/Rac)-activated kinase 6a |
| chr10_+_42423318 | 0.48 |
ENSDART00000134282
|
npy8ar
|
neuropeptide Y receptor Y8a |
| chr13_+_45524475 | 0.48 |
ENSDART00000074567
ENSDART00000019113 |
maco1b
|
macoilin 1b |
| chr25_-_16818380 | 0.46 |
ENSDART00000155401
|
dyrk4
|
dual-specificity tyrosine-(Y)-phosphorylation regulated kinase 4 |
| chr1_+_45085194 | 0.46 |
ENSDART00000193863
|
si:ch211-151p13.8
|
si:ch211-151p13.8 |
| chr24_-_21470766 | 0.45 |
ENSDART00000178121
|
atp8a2
|
ATPase phospholipid transporting 8A2 |
| chr7_-_4296771 | 0.45 |
ENSDART00000128855
|
cbln11
|
cerebellin 11 |
| chr9_+_45227028 | 0.43 |
ENSDART00000185579
|
adarb1b
|
adenosine deaminase, RNA-specific, B1b |
| chr20_-_38617766 | 0.40 |
ENSDART00000050474
|
slc30a2
|
solute carrier family 30 (zinc transporter), member 2 |
| chr3_-_34084387 | 0.39 |
ENSDART00000155365
|
ighv4-3
|
immunoglobulin heavy variable 4-3 |
| chr23_-_41965557 | 0.38 |
ENSDART00000144183
|
slc1a7b
|
solute carrier family 1 (glutamate transporter), member 7b |
| chr14_-_7207961 | 0.37 |
ENSDART00000167994
ENSDART00000166532 |
stox2b
|
storkhead box 2b |
| chr24_+_14713776 | 0.37 |
ENSDART00000134475
|
gdap1
|
ganglioside induced differentiation associated protein 1 |
| chr11_+_23760470 | 0.36 |
ENSDART00000175688
ENSDART00000121874 ENSDART00000086720 |
nfasca
|
neurofascin homolog (chicken) a |
| chr8_-_25569920 | 0.34 |
ENSDART00000136869
|
prex1
|
phosphatidylinositol-3,4,5-trisphosphate-dependent Rac exchange factor 1 |
| chr10_-_11261565 | 0.34 |
ENSDART00000146727
|
ptbp3
|
polypyrimidine tract binding protein 3 |
| chr25_-_16818195 | 0.33 |
ENSDART00000185215
|
dyrk4
|
dual-specificity tyrosine-(Y)-phosphorylation regulated kinase 4 |
| chr3_-_30388525 | 0.32 |
ENSDART00000183790
|
lrrc4ba
|
leucine rich repeat containing 4Ba |
| chr17_-_7371564 | 0.32 |
ENSDART00000060336
|
rab32b
|
RAB32b, member RAS oncogene family |
| chr5_+_28858345 | 0.32 |
ENSDART00000111180
|
si:ch211-186e20.2
|
si:ch211-186e20.2 |
| chr10_-_42131408 | 0.32 |
ENSDART00000076693
|
stambpa
|
STAM binding protein a |
| chr3_-_20040636 | 0.31 |
ENSDART00000104118
|
atxn7l3
|
ataxin 7-like 3 |
| chr4_-_22338906 | 0.30 |
ENSDART00000131402
|
golgb1
|
golgin B1 |
| chr2_-_30784198 | 0.30 |
ENSDART00000182523
ENSDART00000147355 |
rgs20
|
regulator of G protein signaling 20 |
| chr6_-_32349153 | 0.29 |
ENSDART00000140004
|
angptl3
|
angiopoietin-like 3 |
| chr8_+_1839695 | 0.28 |
ENSDART00000148254
ENSDART00000143473 |
snap29
|
synaptosomal-associated protein 29 |
| chr5_+_4054704 | 0.27 |
ENSDART00000140537
|
dhrs11a
|
dehydrogenase/reductase (SDR family) member 11a |
| chr7_+_4194306 | 0.25 |
ENSDART00000190454
|
si:dkey-28d5.5
|
si:dkey-28d5.5 |
| chr18_+_29950233 | 0.25 |
ENSDART00000146431
|
atmin
|
ATM interactor |
| chr4_+_9669717 | 0.24 |
ENSDART00000004604
|
si:dkey-153k10.9
|
si:dkey-153k10.9 |
| chr4_-_5302866 | 0.22 |
ENSDART00000138590
|
SNAP91 (1 of many)
|
si:ch211-214j24.9 |
| chr12_+_47081783 | 0.21 |
ENSDART00000158568
|
mtr
|
5-methyltetrahydrofolate-homocysteine methyltransferase |
| chr20_+_27298783 | 0.20 |
ENSDART00000013861
|
ppp4r4
|
protein phosphatase 4, regulatory subunit 4 |
| chr17_-_51893123 | 0.19 |
ENSDART00000103350
ENSDART00000017329 |
numb
|
numb homolog (Drosophila) |
| chr15_+_28685625 | 0.19 |
ENSDART00000188797
ENSDART00000166036 |
nova2
|
neuro-oncological ventral antigen 2 |
| chr15_-_17868870 | 0.19 |
ENSDART00000170950
|
atf5b
|
activating transcription factor 5b |
| chr17_+_31914877 | 0.19 |
ENSDART00000177801
|
FAM196A (1 of many)
|
family with sequence similarity 196 member A |
| chr21_-_20765338 | 0.19 |
ENSDART00000135940
|
ghrb
|
growth hormone receptor b |
| chr3_-_34337969 | 0.19 |
ENSDART00000151634
|
tnrc6c1
|
trinucleotide repeat containing 6C1 |
| chr11_-_2838699 | 0.18 |
ENSDART00000066189
|
lhfpl5a
|
LHFPL tetraspan subfamily member 5a |
| chr10_+_8690936 | 0.18 |
ENSDART00000144218
|
si:dkey-27b3.4
|
si:dkey-27b3.4 |
| chr3_-_5228137 | 0.17 |
ENSDART00000137105
|
myh9b
|
myosin, heavy chain 9b, non-muscle |
| chr13_+_31205439 | 0.16 |
ENSDART00000132326
|
ptpn20
|
protein tyrosine phosphatase, non-receptor type 20 |
| chr14_+_2487672 | 0.15 |
ENSDART00000170629
ENSDART00000123063 |
fgf18a
|
fibroblast growth factor 18a |
| chr2_+_29249561 | 0.14 |
ENSDART00000099157
|
cdh18a
|
cadherin 18, type 2a |
| chr19_+_3056450 | 0.13 |
ENSDART00000141324
ENSDART00000082353 |
hsf1
|
heat shock transcription factor 1 |
| chr21_+_13150937 | 0.13 |
ENSDART00000102251
|
sptan1
|
spectrin alpha, non-erythrocytic 1 |
| chr20_+_36629173 | 0.12 |
ENSDART00000161241
|
ephx1
|
epoxide hydrolase 1, microsomal (xenobiotic) |
| chr9_+_21151138 | 0.12 |
ENSDART00000133903
|
hao2
|
hydroxyacid oxidase 2 (long chain) |
| chr14_+_8594367 | 0.12 |
ENSDART00000037749
|
stx5a
|
syntaxin 5A |
| chr2_+_29249204 | 0.12 |
ENSDART00000168957
|
cdh18a
|
cadherin 18, type 2a |
| chr17_-_30975978 | 0.11 |
ENSDART00000051697
|
evla
|
Enah/Vasp-like a |
| chr15_-_3534705 | 0.11 |
ENSDART00000158150
|
cog6
|
component of oligomeric golgi complex 6 |
| chr18_+_2228737 | 0.10 |
ENSDART00000165301
|
rab27a
|
RAB27A, member RAS oncogene family |
| chr16_-_31351419 | 0.10 |
ENSDART00000178298
ENSDART00000018091 |
mroh1
|
maestro heat-like repeat family member 1 |
| chr7_-_38658411 | 0.09 |
ENSDART00000109463
ENSDART00000017155 |
npsn
|
nephrosin |
| chr9_+_12444494 | 0.07 |
ENSDART00000102430
|
tmem41aa
|
transmembrane protein 41aa |
| chr16_+_28383758 | 0.07 |
ENSDART00000059038
ENSDART00000141061 |
itga8
|
integrin, alpha 8 |
| chr8_-_25074319 | 0.05 |
ENSDART00000134190
|
sort1b
|
sortilin 1b |
| chr24_-_26328721 | 0.04 |
ENSDART00000125468
|
apodb
|
apolipoprotein Db |
| chr10_+_11261576 | 0.03 |
ENSDART00000155333
|
hsdl2
|
hydroxysteroid dehydrogenase like 2 |
| chr22_+_19220459 | 0.03 |
ENSDART00000163070
|
si:dkey-21e2.7
|
si:dkey-21e2.7 |
| chr5_+_13385837 | 0.02 |
ENSDART00000191190
|
ccl19a.1
|
chemokine (C-C motif) ligand 19a, tandem duplicate 1 |
| chr2_+_55984788 | 0.02 |
ENSDART00000183599
|
nmrk2
|
nicotinamide riboside kinase 2 |
| chr20_+_41756996 | 0.01 |
ENSDART00000186393
|
fam184a
|
family with sequence similarity 184, member A |
| chr6_+_20647155 | 0.01 |
ENSDART00000193477
|
slc19a1
|
solute carrier family 19 (folate transporter), member 1 |
| chr12_+_30788912 | 0.00 |
ENSDART00000160422
|
aldh18a1
|
aldehyde dehydrogenase 18 family, member A1 |
| chr12_-_18578218 | 0.00 |
ENSDART00000125803
|
zdhhc4
|
zinc finger, DHHC-type containing 4 |
| Log-likelihood per target | Total log-likelihood | Term | Description |
|---|---|---|---|
| 0.3 | 1.0 | GO:0005986 | sucrose metabolic process(GO:0005985) sucrose biosynthetic process(GO:0005986) disaccharide biosynthetic process(GO:0046351) |
| 0.2 | 0.7 | GO:0043606 | formate metabolic process(GO:0015942) histidine catabolic process to glutamate and formamide(GO:0019556) histidine catabolic process to glutamate and formate(GO:0019557) formamide metabolic process(GO:0043606) |
| 0.2 | 0.8 | GO:0015820 | branched-chain amino acid transport(GO:0015803) leucine transport(GO:0015820) |
| 0.1 | 0.9 | GO:0042403 | thyroid hormone metabolic process(GO:0042403) |
| 0.1 | 2.6 | GO:0015701 | bicarbonate transport(GO:0015701) |
| 0.1 | 0.5 | GO:0023041 | neuronal signal transduction(GO:0023041) |
| 0.1 | 0.4 | GO:0061088 | sequestering of zinc ion(GO:0032119) regulation of sequestering of zinc ion(GO:0061088) |
| 0.1 | 0.3 | GO:0055091 | phospholipid homeostasis(GO:0055091) |
| 0.1 | 0.9 | GO:0010996 | response to auditory stimulus(GO:0010996) |
| 0.1 | 0.6 | GO:2000036 | regulation of stem cell population maintenance(GO:2000036) |
| 0.1 | 0.6 | GO:0046548 | retinal rod cell development(GO:0046548) |
| 0.1 | 0.8 | GO:0050728 | negative regulation of inflammatory response(GO:0050728) |
| 0.0 | 4.1 | GO:0010951 | negative regulation of endopeptidase activity(GO:0010951) |
| 0.0 | 1.0 | GO:0033138 | positive regulation of peptidyl-serine phosphorylation(GO:0033138) |
| 0.0 | 0.9 | GO:0021551 | central nervous system morphogenesis(GO:0021551) |
| 0.0 | 0.4 | GO:0006382 | adenosine to inosine editing(GO:0006382) |
| 0.0 | 0.3 | GO:0048730 | epidermis morphogenesis(GO:0048730) |
| 0.0 | 0.6 | GO:0098943 | neurotransmitter receptor transport, postsynaptic endosome to lysosome(GO:0098943) |
| 0.0 | 0.2 | GO:0070650 | actin filament bundle distribution(GO:0070650) |
| 0.0 | 0.8 | GO:0051289 | protein homotetramerization(GO:0051289) |
| 0.0 | 0.2 | GO:0032515 | negative regulation of phosphoprotein phosphatase activity(GO:0032515) |
| 0.0 | 0.9 | GO:0021854 | hypothalamus development(GO:0021854) |
| 0.0 | 0.4 | GO:0006910 | phagocytosis, recognition(GO:0006910) |
| 0.0 | 0.3 | GO:0008053 | mitochondrial fusion(GO:0008053) |
| 0.0 | 0.3 | GO:0032438 | melanosome organization(GO:0032438) |
| 0.0 | 0.2 | GO:0060396 | growth hormone receptor signaling pathway(GO:0060396) response to growth hormone(GO:0060416) cellular response to growth hormone stimulus(GO:0071378) |
| 0.0 | 0.2 | GO:0009086 | methionine biosynthetic process(GO:0009086) |
| 0.0 | 0.3 | GO:0070536 | protein K63-linked deubiquitination(GO:0070536) |
| 0.0 | 0.5 | GO:0045332 | phospholipid translocation(GO:0045332) |
| 0.0 | 0.3 | GO:0038092 | nodal signaling pathway(GO:0038092) |
| 0.0 | 0.8 | GO:0018107 | peptidyl-threonine phosphorylation(GO:0018107) |
| 0.0 | 0.2 | GO:0035278 | miRNA mediated inhibition of translation(GO:0035278) negative regulation of translation, ncRNA-mediated(GO:0040033) regulation of translation, ncRNA-mediated(GO:0045974) |
| 0.0 | 0.7 | GO:0048484 | enteric nervous system development(GO:0048484) |
| 0.0 | 0.1 | GO:0045162 | clustering of voltage-gated sodium channels(GO:0045162) |
| Log-likelihood per target | Total log-likelihood | Term | Description |
|---|---|---|---|
| 0.0 | 0.6 | GO:0030015 | CCR4-NOT core complex(GO:0030015) |
| 0.0 | 0.2 | GO:0070195 | growth hormone receptor complex(GO:0070195) |
| 0.0 | 0.1 | GO:0033268 | node of Ranvier(GO:0033268) |
| 0.0 | 0.9 | GO:0048787 | presynaptic active zone membrane(GO:0048787) |
| 0.0 | 1.0 | GO:0031594 | neuromuscular junction(GO:0031594) |
| 0.0 | 0.4 | GO:0042571 | immunoglobulin complex, circulating(GO:0042571) |
| 0.0 | 0.3 | GO:0005801 | cis-Golgi network(GO:0005801) |
| 0.0 | 0.6 | GO:0099634 | postsynaptic density membrane(GO:0098839) postsynaptic specialization membrane(GO:0099634) |
| 0.0 | 0.2 | GO:0031307 | integral component of mitochondrial outer membrane(GO:0031307) |
| 0.0 | 0.4 | GO:0042470 | melanosome(GO:0042470) pigment granule(GO:0048770) |
| Log-likelihood per target | Total log-likelihood | Term | Description |
|---|---|---|---|
| 0.3 | 1.0 | GO:0042132 | fructose 1,6-bisphosphate 1-phosphatase activity(GO:0042132) |
| 0.2 | 0.8 | GO:0015193 | L-proline transmembrane transporter activity(GO:0015193) |
| 0.1 | 0.7 | GO:0033842 | N-acetyl-beta-glucosaminyl-glycoprotein 4-beta-N-acetylgalactosaminyltransferase activity(GO:0033842) |
| 0.1 | 2.6 | GO:0019531 | oxalate transmembrane transporter activity(GO:0019531) |
| 0.1 | 0.8 | GO:0032052 | bile acid binding(GO:0032052) |
| 0.1 | 0.8 | GO:0005522 | profilin binding(GO:0005522) |
| 0.1 | 0.9 | GO:0035612 | AP-2 adaptor complex binding(GO:0035612) |
| 0.1 | 0.7 | GO:0004705 | JUN kinase activity(GO:0004705) SAP kinase activity(GO:0016909) |
| 0.0 | 0.2 | GO:0004903 | growth hormone receptor activity(GO:0004903) |
| 0.0 | 0.1 | GO:0033961 | cis-stilbene-oxide hydrolase activity(GO:0033961) |
| 0.0 | 0.4 | GO:0003726 | double-stranded RNA adenosine deaminase activity(GO:0003726) |
| 0.0 | 1.8 | GO:0004683 | calmodulin-dependent protein kinase activity(GO:0004683) |
| 0.0 | 4.1 | GO:0004867 | serine-type endopeptidase inhibitor activity(GO:0004867) |
| 0.0 | 0.5 | GO:0004724 | magnesium-dependent protein serine/threonine phosphatase activity(GO:0004724) |
| 0.0 | 0.5 | GO:0004983 | neuropeptide Y receptor activity(GO:0004983) |
| 0.0 | 0.2 | GO:0031419 | cobalamin binding(GO:0031419) |
| 0.0 | 0.4 | GO:0034987 | immunoglobulin receptor binding(GO:0034987) |
| 0.0 | 0.3 | GO:0061578 | Lys63-specific deubiquitinase activity(GO:0061578) |
| 0.0 | 0.2 | GO:0005105 | type 1 fibroblast growth factor receptor binding(GO:0005105) |
| 0.0 | 0.8 | GO:0004712 | protein serine/threonine/tyrosine kinase activity(GO:0004712) |
| 0.0 | 0.4 | GO:0005385 | zinc ion transmembrane transporter activity(GO:0005385) |
| 0.0 | 0.8 | GO:0015020 | glucuronosyltransferase activity(GO:0015020) |
| 0.0 | 0.2 | GO:0036312 | phosphatidylinositol 3-kinase regulatory subunit binding(GO:0036312) |
| Log-likelihood per target | Total log-likelihood | Term | Description |
|---|---|---|---|
| 0.0 | 0.8 | PID RXR VDR PATHWAY | RXR and RAR heterodimerization with other nuclear receptor |
| 0.0 | 0.7 | ST GRANULE CELL SURVIVAL PATHWAY | Granule Cell Survival Pathway is a specific case of more general PAC1 Receptor Pathway. |
| Log-likelihood per target | Total log-likelihood | Term | Description |
|---|---|---|---|
| 0.1 | 0.9 | REACTOME AMINE DERIVED HORMONES | Genes involved in Amine-derived hormones |
| 0.1 | 0.7 | REACTOME ACTIVATION OF THE AP1 FAMILY OF TRANSCRIPTION FACTORS | Genes involved in Activation of the AP-1 family of transcription factors |
| 0.1 | 0.8 | REACTOME NA CL DEPENDENT NEUROTRANSMITTER TRANSPORTERS | Genes involved in Na+/Cl- dependent neurotransmitter transporters |
| 0.0 | 1.0 | REACTOME GLUCONEOGENESIS | Genes involved in Gluconeogenesis |
| 0.0 | 0.6 | REACTOME DEADENYLATION OF MRNA | Genes involved in Deadenylation of mRNA |
| 0.0 | 0.4 | REACTOME ZINC TRANSPORTERS | Genes involved in Zinc transporters |
| 0.0 | 0.1 | REACTOME CASPASE MEDIATED CLEAVAGE OF CYTOSKELETAL PROTEINS | Genes involved in Caspase-mediated cleavage of cytoskeletal proteins |